B2B outsourced inside sales is the ultimate solution for businesses seeking to streamline operations, enhance lead generation, and drive sustainable growth in a competitive market.
B2B outsourced inside sales is a powerful strategy for businesses looking to optimize their sales efforts, generate quality leads, and achieve scalable growth. Outsourcing inside sales allows companies to leverage professional expertise and advanced tools without the overhead costs of maintaining an in-house team. By entrusting sales prospecting, lead nurturing, and customer engagement to experts, businesses can focus on strategic goals and close deals faster. This article explores the key benefits, processes, and strategies of B2B outsourced inside sales, shedding light on why it is an essential component for modern sales success.
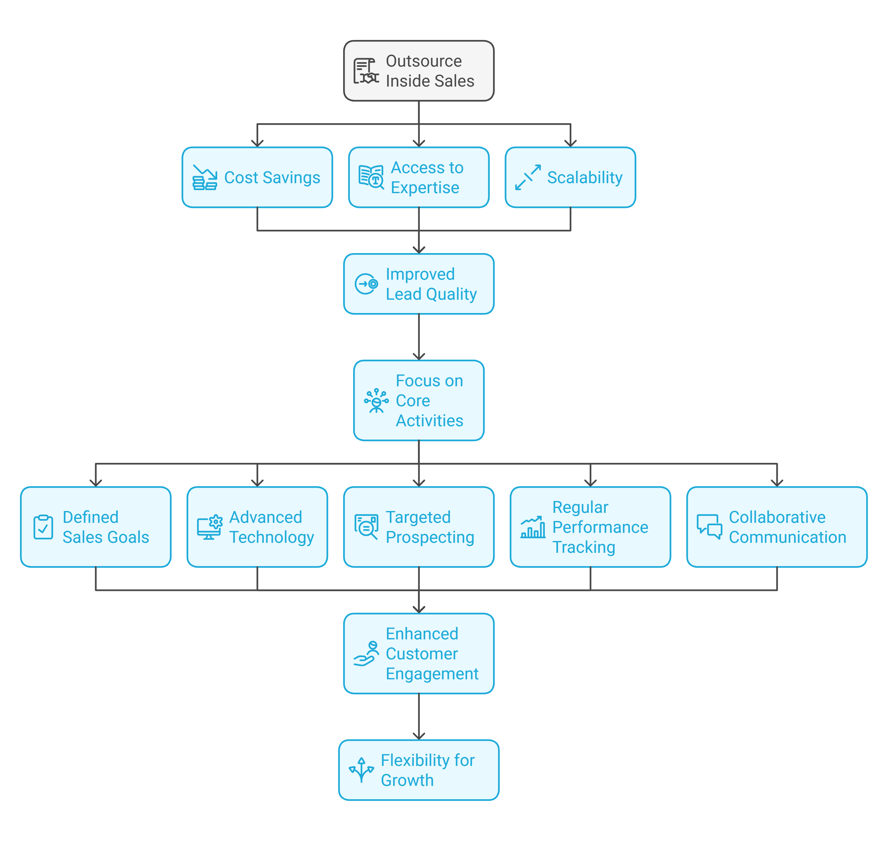
B2B Outsourced Inside Sales
B2B outsourced inside sales involves delegating internal sales functions to external professionals who specialize in lead generation, customer engagement, and sales operations. This approach offers cost-effective solutions, flexibility, and access to skilled resources, helping businesses achieve their sales targets with efficiency. Let’s dive deeper into the components and advantages of this approach.

1. Benefits of B2B Outsourced Inside Sales
Outsourcing inside sales provides a range of benefits that drive business growth and streamline operations.
Cost Savings: Outsourcing eliminates the need to hire, train, and manage an in-house sales team. This reduces overhead costs significantly while providing access to experienced professionals who deliver results.
Access to Expertise: Outsourced inside sales teams are equipped with advanced knowledge and tools to identify, engage, and convert leads effectively. They bring proven strategies that enhance overall sales performance.
Scalability: Businesses can scale their sales efforts up or down based on market demands. Outsourced teams offer flexibility to adjust resources without disrupting operations.
Improved Lead Quality: Experienced professionals focus on targeting high-value prospects, ensuring better conversion rates and more meaningful customer interactions.
Focus on Core Activities: By outsourcing sales tasks, businesses can direct their in-house teams to concentrate on core strategic activities such as product development and client retention.
2. Key Components of Successful Outsourced Inside Sales
The success of B2B outsourced inside sales depends on integrating key elements into the sales process.
Defined Sales Goals: Clear objectives help outsourced teams align their strategies with the company’s vision, ensuring consistent outcomes.
Advanced Technology: Outsourced sales teams leverage CRM systems, automation tools, and analytics to enhance efficiency and streamline operations.
Targeted Prospecting: Professionals use data-driven approaches to identify and engage prospects that align with the business’s ideal customer profile.
Regular Performance Tracking: Continuous monitoring of KPIs ensures that the outsourced team meets or exceeds expectations, allowing for ongoing improvement.
Collaborative Communication: Effective collaboration between the outsourced team and in-house staff ensures alignment and fosters a seamless sales process.
3. Why Businesses Should Consider Outsourcing Inside Sales
Outsourcing inside sales offers transformative advantages for businesses seeking to enhance efficiency and focus on strategic growth.
Time Efficiency: Outsourcing saves time by delegating prospecting and lead qualification tasks to experts, allowing in-house teams to focus on closing deals.
Data-Driven Decision-Making: Outsourced teams utilize analytics and insights to refine sales strategies, ensuring maximum impact and ROI.
Enhanced Customer Engagement: Outsourced professionals excel at nurturing leads, creating meaningful interactions that convert prospects into loyal customers.
Flexibility for Growth: Outsourcing provides businesses with the agility to expand or pivot their sales operations based on market needs.
Services Provided by Salaria Sales
Salaria Sales provides comprehensive B2B outsourced inside sales solutions tailored to meet the unique needs of businesses. Our services include lead generation, appointment setting, and sales pipeline management, designed to enhance your sales efficiency and drive results. With a focus on data-driven strategies and personalized engagement, we ensure that your sales operations align seamlessly with your business goals. Our experienced team leverages advanced tools and proven methodologies to identify high-value prospects and convert them into long-term clients. Partnering with Salaria Sales enables you to scale your sales efforts, reduce overhead costs, and achieve sustainable growth without compromising quality. Let us help you unlock your full sales potential with expert inside sales solutions.
Conclusion
B2B outsourced inside sales is a game-changer for businesses aiming to streamline their sales processes, reduce costs, and achieve measurable growth. By leveraging the expertise of outsourced professionals, companies can focus on core objectives while benefiting from targeted lead generation and enhanced customer engagement. The flexibility, scalability, and cost-effectiveness of outsourcing make it an indispensable strategy for modern sales teams. Embracing outsourced inside sales empowers businesses to remain competitive in a dynamic marketplace while driving revenue and fostering long-term success.
Transform your sales process with expert B2B outsourced inside sales solutions. Book a meeting with Salaria Sales today and take your sales to the next level!